はじめに
10〜12月に全4回にわたり実施したアンケートの結果を踏まえて、来年度より「完全エントリー制(やりたい人がやる)」「活動のスリム化」「会計の単年度使い切り」へと移行するための臨時総会(書面開催)を開催いたします。
今回の議案(変更の全体像、新しい会則、予算方針など)を下記よりご確認のうえ、下記フォームより「承認・反対」の意思表示をお願いします。本総会は、新しいPTA体制への移行をセットで提案しているため、全議案の一括審議となります。
総会成立には会員の過半数の参加(投票)が必要です。未回答が多いと総会が流会となり、来年度もこれまで同様に強制参加でのPTA活動が継続されることになります。賛否にかかわらず、必ず投票をお願いいたします。
議案一覧
- 第1号議案:PTA会則変更の件
- 第2号議案:2026年度 活動方針および組織改編の件
- 第3号議案:2026年度 会計方針および積立金処分の件
全体像

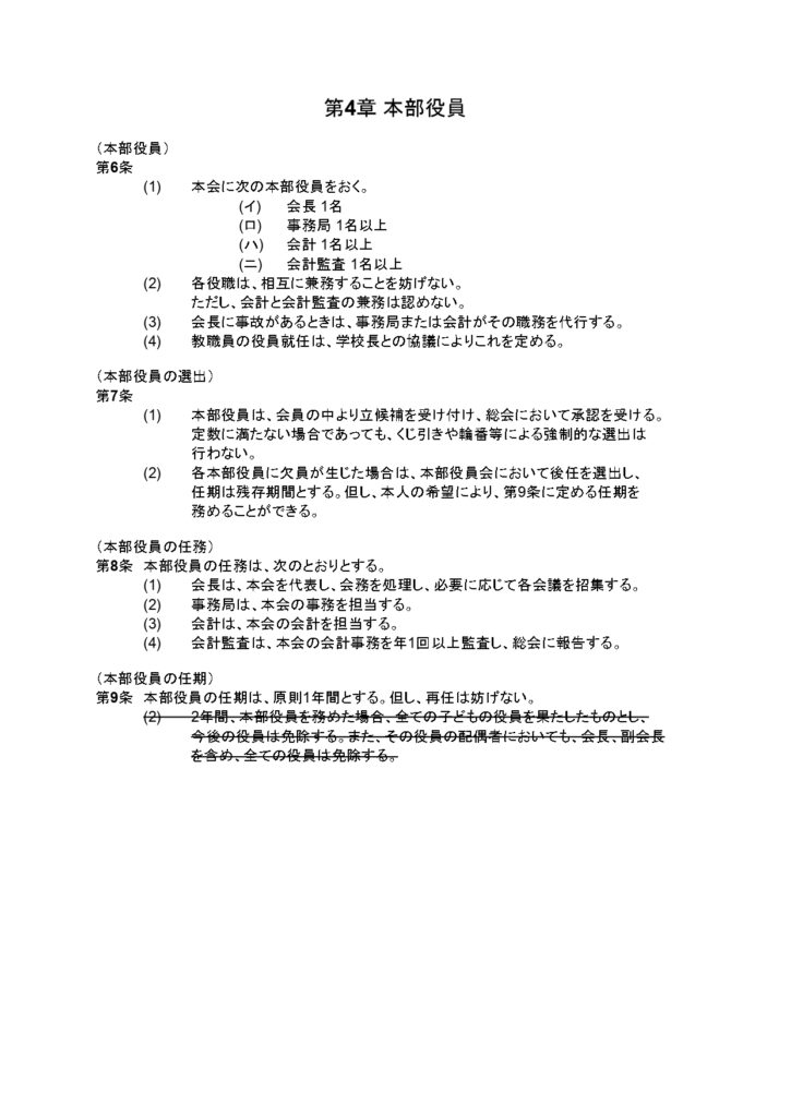
第1号議案:PTA会則変更の件
提案理由
保護者のライフスタイルの変化に合わせ、「義務」から「任意(エントリー制)」への転換、組織の簡素化、および会計の透明化を図るため、会則の大幅な改正を行います。
主な変更点
末尾の変更後の会則(案)も併せてご確認ください






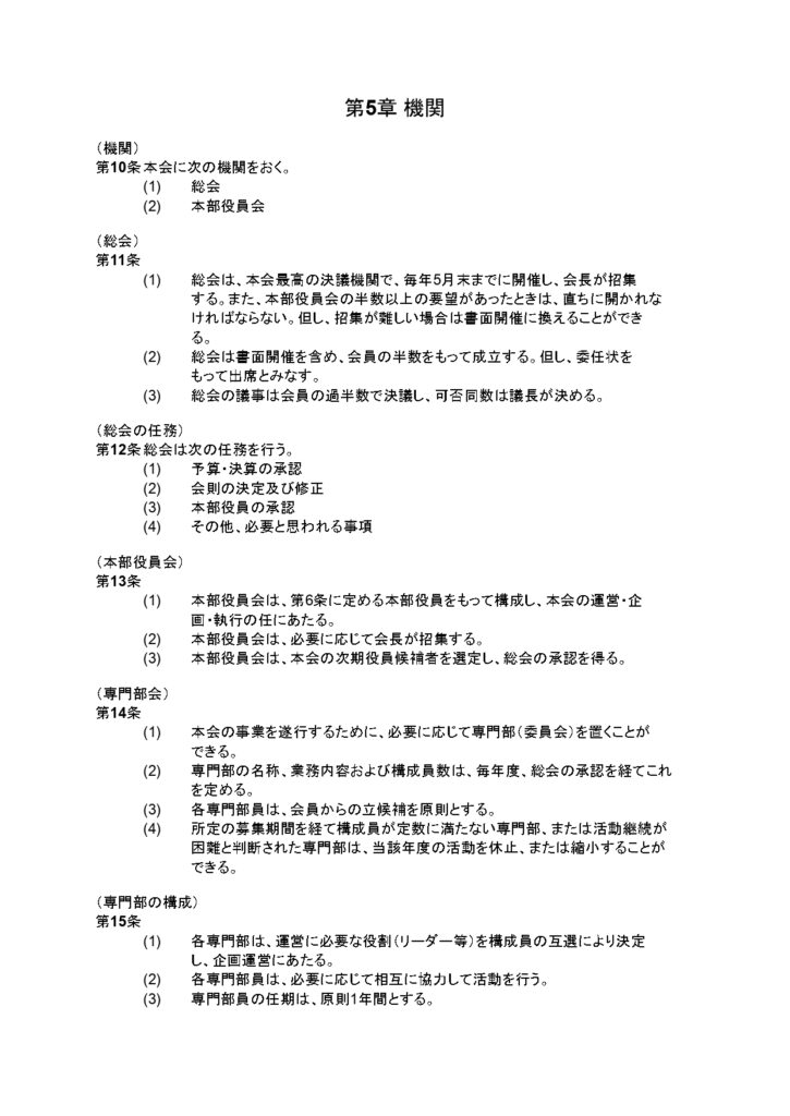
第2号議案:2026年度 活動方針および組織改編の件
1. 組織体制(4委員会制への移行)
来年度は、以下の4つの委員会を設置し、すべて「エントリー制(立候補)」により募集します。
※仮に集まった人数が少なかった場合も、強制的な募集は行いません。少ない人数でできる範囲の活動を行います。人数が少なすぎて実施が難しいなどの場合は、立候補者の総意による活動休止も認めます。
- 本部 兼 渉外委員: 地域団体との連携、予算管理など(旧本部機能のスリム化)
- ベルマーク委員: ベルマークの集計・発送
- 湊っ子祭委員: 児童向けイベントの企画
- 広報委員: 活動周知、広報誌の発行
2. 登下校時の安全対策(旗振り当番の廃止と「スクールガード」への移行)
- 全保護者による強制的な旗振り当番を廃止します。
- 代わりに、地域の方や保護者有志による「スクールガード(登録制)」へ移行します。
- スクールガードへの移行の是非をお尋ねした第2回アンケートでは、回答した保護者(約170件)のうち約25%が、スクールガードへの登録と見守り活動への参加の意思を持っていることが確認されています
- 状況に応じて安全グッズの購入や外部委託ができるよう、第3号議案にて「安全対策費」を計上します。
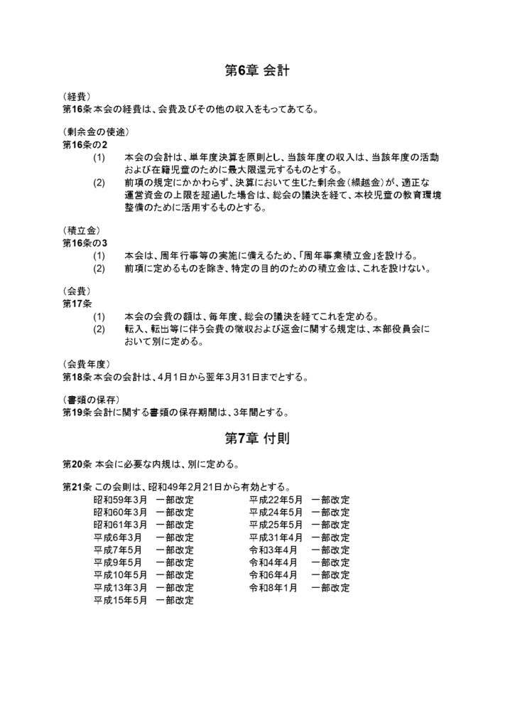
第3号議案:2026年度 会計方針および積立金処分の件
提案理由
これまでの「内部留保(ためこみ)」を見直し、「その年の会費は、その年の子供たちと安全のために使い切る」という基本方針を確定させるため、以下の措置を提案します。
※具体的な金額を含む予算案は、本方針に基づき策定し、5月の定期総会にて提示いたします。
1.積立金の整理・統合
- 現在保有している「印刷機購入積立金」「バザー準備金」等の各種積立金はすべて廃止し、「一般会計」へ繰り入れます。
- 将来への積立金は、周年行事に備えるための「周年事業積立金」の1つのみとします。
2. 繰越金(余剰金)の使途方針
一般会計へ統合された資金(繰越金)は、銀行に眠らせることなく、以下の目的のために優先的に予算化・執行します。
- 学校教育環境整備: 学校側と協議の上、備品・図書・遊具など、子供たちの学習環境を充実させる物品等の購入に活用します。
- 安全対策(スクールガード支援): 旗振り当番廃止に伴う安全面の不安が生じた場合に備え、「警備委託(外注)」や「安全グッズ購入」等に充当できるものとします。
変更後会則(案)




